市场监管总局办公厅关于开展2021年国家级检验检测机构能力验证工作的通知
各省、自治区、直辖市和新疆生产建设兵团市场监管局(厅、委),各资质认定行业评审组,各能力验证项目承担单位,各有关检验检测机构:为规范检验检测市场、提升检验检测机构技术能力,根据《检验检测机构资质认定管理办法》《实验室能力验证实施办法》等有关规定,市场监管总局决定在社会重点关注的部分检验检测领域组织开展2021年国家级检验检测机构能力验证工作(以下简称国家级能力验证)。现将有关事项通知如下:2021年国家级能力验证计划共18项。其中,涉及食品安全6项、电气安全5项、建材质量2项、消费品安全2项、农资质量1项、生态环境监测1项、材料测试1项。相关项目和承担单位信息见附件。具备相关项目(参数)检测能力的国家级资质认定检验检测机构应当参加能力验证项目。能力验证费用由市场监管总局承担。(一)各资质认定行业评审组(以下简称行业评审组)应当及时将本《通知》转发给行业内的相关检验检测机构,并督促其按要求参加。各省级市场监管部门和各行业评审组可以根据辖区和行业内检验检测机构能力建设和监督管理需要,组织各省(区、市)和行业检验检测机构能力验证或实验室间比对工作,并及时将相关工作信息和能力验证结果报送市场监管总局认可检测司。(二)国家级能力验证项目承担单位应当高度重视并配备足够的资源,保证能力验证项目及时、科学、有效实施。各项目承担单位应当于2021年5月15日前上报能力验证设计方案,于9月30日前上报参加机构清单、未按要求参加机构清单、样品信息、统计数据及评价结果,于10月31日前完成能力验证项目总结验收和报告编写等工作。(三)参加国家级能力验证的检验检测机构(以下简称参加者)应当按照项目承担单位的要求,真实、客观、及时报送检验检测结果。对未按本《通知》要求参加能力验证及能力验证结果不合格的检验检测机构,市场监管总局将依据《检验检测机构资质认定管理办法》等相关规定督促其进行整改和验证。各项目承担单位应当于2021年11月10日前报送能力验证项目总结报告和相关技术资料;各省级市场监管部门和各行业评审组应当于12月10日前报送本年度组织实施能力验证的总结和相关信息。
联系电话:010-82262733
电子邮箱:guodong@samr.gov.cn
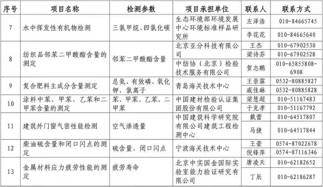
2021年国家级检验检测机构能力验证项目及承担单位汇总表
市场监管总局办公厅
2021年4月12日
2021年国家级检验检测机构能力验证项目及承担单位汇总表



来源:国家认监委